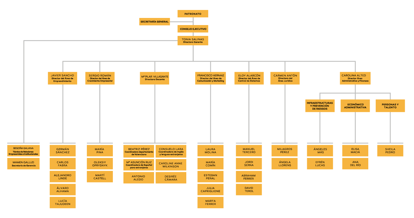
En la Fundación UMH contamos con un equipo de profesionales multidisciplinares encargados de impulsar desde diferentes ámbitos tanto las ideas de negocio como las empresas y start up que conformar la red empresarial de la Fundación.
Comments are closed.
Este sitio utiliza "cookies" propias y de terceros para generar información estadística a través del análisis de su navegación. Más información